Skip to content Skip to sidebar Skip to footer

Diagrama De Flujo Con Condiciones

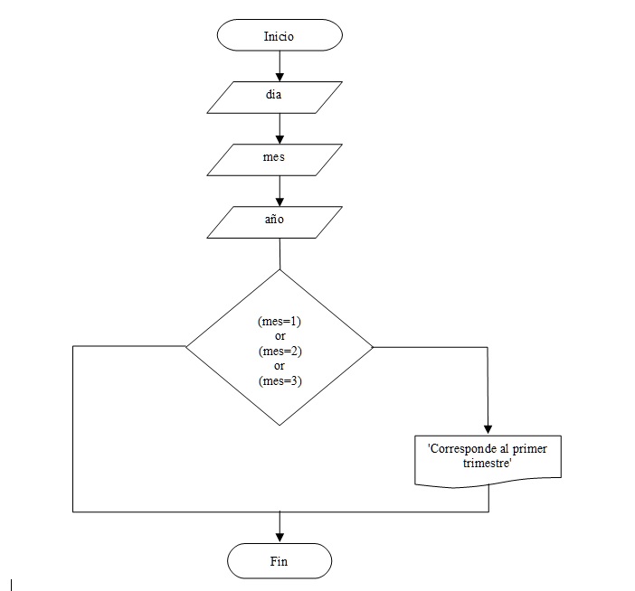
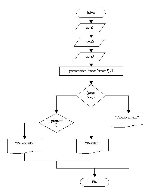
Diagrama De Flujo Con Condiciones. Some cities have parades and Representa el inicio o el fin de un algoritmo entrada manual: Diagrama de flujo(condiciones anidadas) ejemplo que es una condición anidada? En el informe de gerencia, se revisan los indicadores de gestión.

Estructuras condicionales anidadas
Estructuras condicionales anidadas from www.tutorialesprogramacionya.com

En lenguaje unificado de modelado (uml), es un diagrama de actividades que representa los flujos de trabajo paso a paso. Se utiliza en disciplinas como programación, economía, procesos industriales y psicología cognitiva. 1 por el revés y ubicación de la otra mitad de los moldes Calcular el área de un trapecio, dado por.

Calcular El Área De Un Trapecio, Dado Por.


En este post se hablará acerca de la forma en que se puede manejar una estructura condicional con múltiples alternativas, aplicable a un diagrama de flujo. Consiste en flechas que representan la dirección que toma el programa y utiliza cuadros y otros símbolos geométricos que representan acciones y se conectan utilizando flechas que indican la dirección del flujo o el camino del proceso. No se detallarán las etapas intermedias; Diagrama de flujo(condiciones anidadas) ejemplo que es una condición anidada? En lenguaje unificado de modelado (uml), es un diagrama de actividades que representa los flujos de trabajo paso a paso.

Los Diagramas De Flujo De Proceso (Pfd) Son Una Representación Esquemática Del Proceso, Sus Condiciones De Operación Normal Y Su Control Básico.


Diagramas de flujo de proceso (pfd) y p&id. Muestra los principales componentes construidos dentro de una planta industrial. Realizar ejercicios de condiciones con ciclo. Cada símbolo tiene un significado específico y un contexto donde su uso es apropiado. Su correcta construcción es sumamente importante porque, a partir del mismo se escribe un programa en algún lenguaje de programación.

Diagrama De Flujo Introducción Un Diagrama De Flujo Representa La Esquematización Gráfica De Un Algoritmo, El Cual Muestra Gráficamente Los Pasos O Procesos A Seguir Para Alcanzar La Solución De Un Problema.


Diagramas de flujo proceso1 inicio fin proceso2 proceso3 título descripción 5. Ejercicios de diagrama de flujo ejercicio 1,2 y 3 en este vídeo aprenderemos a resolver 3 ejercicios o ejemplos juaramir instagram y twitter: @juaramir descarga diagramas de flujo: Representa los diagramas de flujo de forma visual y moderna editando estos diseños. Estos diagramas proporcionan una información clara, ordenada y concisa de todos los pasos que componen los distintos procesos industriales.

Representa El Almacenamiento De Valores En Variables Mediante Entradas Por Teclado.


Es un mapa de lo que su programa va a hacer y.

Post a Comment for "Diagrama De Flujo Con Condiciones"